Office
Tentang Kami

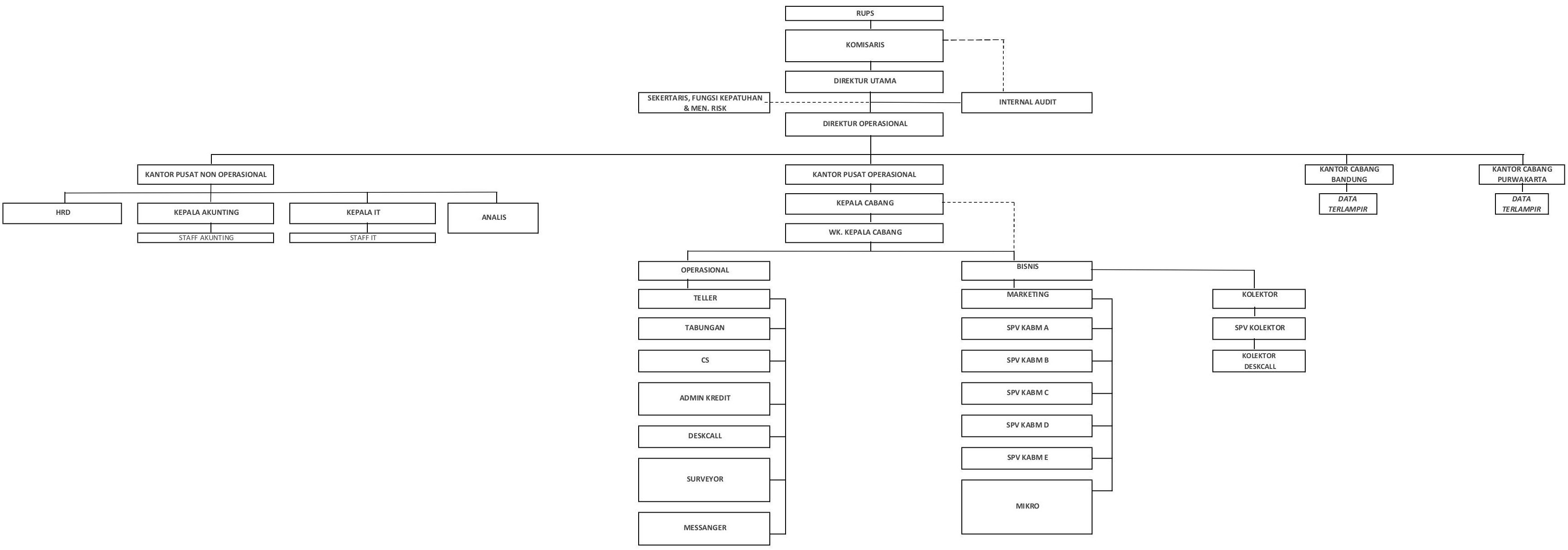
Struktur Organisasi

Struktur manajemen PT BPR Nusa yang kokoh dan profesional untuk menjamin tata kelola perusahaan yang baik (GCG).

Bagan Struktur Organisasi

Klik bagan untuk memperbesar (Zoom)

Struktur Organisasi BPR Nusa
Perbesar Gambar

Pusat Bantuan Mekanisme Pengaduan Kontak Cabang

Hubungi via WhatsApp

Respon cepat untuk pertanyaan

Telepon & Email Cabang

Hubungi kantor operasional kami

Pengaduan Nasabah

Sampaikan keluhan atau kendala

Tata Cara Penyampaian
  • 1
    Secara lisan melalui telepon, call center, atau datang ke kantor BPR Nusa.
  • 2
    Secara tertulis via surat, WhatsApp, e-mail, atau website. Sertakan identitas & dokumen pendukung.
Proses Penerimaan & Penyelesaian
  • 1
    Bank menerima dan mencatat pengaduan Anda.
  • 2
    Meminta kelengkapan bukti pendukung.
  • 3
    Verifikasi identitas dan menjelaskan proses penyelesaian.
  • 4
    Tindak lanjut, analisis masalah, dan pemberian solusi.
Buat Pengaduan Baru Cek Status Pengaduan

Pastikan Anda telah membaca mekanisme di atas sebelum membuat pengaduan.